My Programming Notes

Here are Notes.... come from debugging

My Programming Notes

Here are Notes.... come from debugging

۸ مطلب با کلمه‌ی کلیدی «Android» ثبت شده است

شنبه, ۱ مهر ۱۳۹۶، ۰۹:۲۵ ق.ظ

نمایش عدد به جای کاراکتر در TextView

شاید برای شما هم پیش اومده باشه که بخواین ترکیب دو تا داده متنی (string) رو توی یه TextView ویا ... نمایش بدید. از قضا یکی از این داده ها در فایل string ذخیره شده و شما موقع اتصال این دو داده با همدیگه ، متنی رو که مشاهده می کنید شامل یک عدد است نه مقدار متنی داده ذخیره شده در فایل string.


متن زیر را در نظر بگیرید :    

tv.setText("Welcome to " + R.string.app_name);

 در متن بالا ما توقع چاپ متنی مثل : Welcome to MyApp رو داریم ولی به جای اسم نرم افزار یک عدد طولانی  مثل 2131230755 می بینیم.

در واقع    R.string.app_name   یک مقدار عددی برای شناسایی این متغییر است (identifier).  که در فایل R قرار دارد. و نتیجه (String + مقدار عددی Long )برابر است با همان مقدار عددی ای که به متن اختصاص پیدا کرده است.
برای رفع این مشکل بهتر است به صورت زیر عمل کنیم : 

getString(R.string.app_name);
و یا 
getResources().getString(R.string.app_name);
*** همه منابع (Resource) یک مشخصه دارند که در R ذخیره میشود. مثل Layoutها و String ها و ....






۰ نظر موافقین ۱ مخالفین ۰ ۰۱ مهر ۹۶ ، ۰۹:۲۵
سارا زکی زاده

-  ارسال مستقیم ایمیل :

 * کتابخانه های Javamail_ android  رو به برنامه خود اضافه کنید .

برای رسیدن به هدفتون این سه jar رو دانلود کنید و به برناتون اضافه کنید.

*از Gmail SMTP استفاده کنید.

هر ایمیل نیاز به یک مقصد دارد.  درست است که ما یک ایمیل آدرس رو به عنوان مقصد در نظر می گیریم ولی برای ارسال آن باید ایمیل رو به یک SMTP server بفرستیم. چون ما نمی دونیم که کاربر ها در کدام شبکه هستند وقتی که برنامه ما را اجرا می کنند و همچنین پورت های gmail معمولا باز هستند و در اختیار برنامه نویسان قرار می گیرد.

متد زیر نشان می دهد که چگونه با استفاده از یک نمونه از شی javax.mail.Session  از Gmail SMTP Server استقاده کنیم:

private Session createSessionObject() {
    Properties properties = new Properties();
    properties.put("mail.smtp.auth""true");
    properties.put("mail.smtp.starttls.enable""true");
    properties.put("mail.smtp.host""smtp.gmail.com");
    properties.put("mail.smtp.port""587");
    return Session.getInstance(properties, new javax.mail.Authenticator() {
        protected PasswordAuthentication getPasswordAuthentication() {
            return new PasswordAuthentication(username, password);}});}

 توجه : برای username  و password  می توانید هم به صورت هارد کد وارد کنید و هم ...!

* پیغام خود رو تهیه کنید:

private Message createMessage(String email,String subject,String messageBody,Session session) throws MessagingException, UnsupportedEncodingException {
    Message message = new MimeMessage(session);
    message.setFrom(new InternetAddress("sara.zakizadeh@gmail.com",
"Sara Zakizadeh"));
    message.addRecipient(Message.RecipientType.TO,
new InternetAddress(email, email));
    message.setSubject(subject);
    message.setText(messageBody);
    return message;}

 *برای ارسال مستقیم ایمیل از AsyncTask استفاده کنید.

در اندروید، انصال به شبکه و اینترنت نباید در main thread اتفاق بیفتد. در واقع وقتی شما تلاش می کنید که این ارتباط را در main thread انجام  دهید شما با خطا زیر مواجه می شوید :

E/AndroidRuntime(673): java.lang.RuntimeException: Unable to start activity
ComponentInfo{com.example/com.example.ExampleActivity}:

android.os.NetworkOnMainThreadException

یک راه ساده برای حل این مشکل این است که از ایمیل را از یک AsyncTask ارسال کنیم.

برای این کار من یک کلاس داخلی رو تعریف کردم:

private class SendMailTask extends AsyncTask<Message, Void, Void> {
    private ProgressDialog progressDialog;
    @Override
    protected void onPreExecute() {
        super.onPreExecute();
        progressDialog =ProgressDialog.show(MainActivity.this,"Please wait",
"Sending mail"truefalse);
    }
 @Override
    protected void onPostExecute(Void aVoid) {
        super.onPostExecute(aVoid);
        progressDialog.dismiss();}
 @Override
    protected Void doInBackground(Message... messages) {
        try {
            Transport.send(messages[0]);
        catch (MessagingException e) {
            e.printStackTrace();
        }
        return null;}}
0
این کار نه تنها ایمیل شما را در thread دیگری ارسال می کند بلکه شما می توانید در صورت تمایل یک بازخوردی از ارسال ایمیل هم به کاربر نشان دهید با استفاده از progress bar.

 * همه را یکجا سر هم کنید!

وقتی کدهای ذکر شده در بالا را به Activity  مورد نظر اضافه کردید می توانید با متد زیر ایمیلتون رو ارسال کنید.

private void sendMail(String email, String subject, String messageBody) {
    Session session = createSessionObject();
 
    try {
        Message message = createMessage(email,subject,messageBody,session);
        new SendMailTask().execute(message);
    catch (AddressException e) {
        e.printStackTrace();
    catch (MessagingException e) {
        e.printStackTrace();
    catch (UnsupportedEncodingException e) {
        e.printStackTrace();
    }

}

نمونه کد در Git Hub

۰ نظر موافقین ۳ مخالفین ۰ ۲۳ تیر ۹۳ ، ۱۶:۲۹
سارا زکی زاده

ارسال ایمیل در اپلیکیشن اندروید به دو صورت قابل اجراست:

روش اول:

 - یک روش آسان و راحت، راهنمایی کاربر به اپلیکیشن ایمیل از برنامه خودتان با استفاده ار قطعه کد زیر:

1
2
3
4
Intent emailIntent = new Intent(Intent.ACTION_SENDTO, Uri.fromParts(
            "mailto","abc@gmail.com"null));
emailIntent.putExtra(Intent.EXTRA_SUBJECT, "Subject");
startActivity(Intent.createChooser(emailIntent, "Send email..."));

برنامه انتخاب شده باز می شه و یک ایمیل جدید ساخته می شود با موضوع و مقصدی که برنامه نویس از قبل مشخص کرده است.این اجازه میده که کاربر خودش انتخاب کنه با استفاده از چه برنامه ای می خواد که ایمیل رو  ارسال کنه

این روش برای مواردی که می خواهید کاربر ایمیلی را ارسال کند بسیار مناسب است. ولی شرایطی را در نظر بگیرید که می خواهید برنامه ایملی را ارسال کند. فرض کنید شما یک برنامه مانیتورینگ دارید و یا می خواهید برنامه شما در صورت بروز خطایی ... خطا را برای شما ایمیل کنند.

برای موارد ذکر شده باید روش دیگری را به کار برد ؛

روش دوم در پست بعدی تشریح می شود.

۰ نظر موافقین ۳ مخالفین ۰ ۲۳ تیر ۹۳ ، ۰۱:۰۶
سارا زکی زاده
شنبه, ۶ ارديبهشت ۱۳۹۳، ۰۵:۰۴ ب.ظ

کشیدن گراف در اندروید... می شود .... نمی شود؟؟

معمولا توی برنامه هایی که کار تحلیل صورت می گیره همیشه نیاز به یک نمودار و یا گراف که بتونه به صورت گرافیک مطالب رو نشون بده حس می شه. چون فهم مطلب در این شرایط خیلی راحت تره!
ولی هر چند فهمش راحت تره برای مخاطب اما بیچاره برنامه نویس! :(  نه این که کار سختی باشه نه... یه مقداری دوشواری داره.
مثلا اگه بخواین به صورت Real Time  نمودار کشیده بشه یه ذره کار سخت تر میش ه.
یکی از کتابخانه هایی که میشه باهاش توی اندروید نمودار و چارت کشید  AChartEngin.
می تونید از اینجا دانلود کنید . و با کلیک راست بر روی پروژه و انتخاب Properties وارد پروژه کنید.

۰ نظر موافقین ۵ مخالفین ۰ ۰۶ ارديبهشت ۹۳ ، ۱۷:۰۴
سارا زکی زاده
دوشنبه, ۲۸ بهمن ۱۳۹۲، ۰۸:۰۰ ب.ظ

دوره حیات Activity در اندروید

Activity ها یکی از مهمترین عناصر و شناخته ترین عناصر در برنامه نویسی اندروید است.
اولین گزینه ای هم که در برخورد با محیط های برنامه نویسی اندروید با آن مواجه می شوید Activity است.
شاید خیلی چیز ساده ای باشه ولی همین موضوع میتونه وظعیت شغلی شما رو در یک مصاحبه کاری عوض کنه.دیدم که میگم ... :D
۰ نظر موافقین ۳ مخالفین ۰ ۲۸ بهمن ۹۲ ، ۲۰:۰۰
سارا زکی زاده

حتما شده که به هر دلیلی صدای خودتون و یا صدای محیطی که توش هستید رو ضبط کنید .

این کار رو با گوشی و تبلت و ... که مجهز به سیستم عامل اندروید هستند هم می شود انجام داد، مثل نرم افزارهایی که هستند در بیشتر این وسایل.

در این پست می خوام توضیح بدم که چه جوری این کار رو انجام بدیم:

برای این کار از کلاس Media Recorder  استفاده می شه.

حتما باید نوع وسیله ای که قرار است باهاش صدا ضبط بشه .با چه فرمتی و کجا و...


به کد زیر دقت کنید:


private MediaRecorder mRecorder = null;
    public void startRecording() {
        if (mRecorder == null) {
            mRecorder = new MediaRecorder();
            mRecorder.setAudioSource(MediaRecorder.AudioSource.MIC);
            mRecorder.setOutputFormat(MediaRecorder.OutputFormat.THREE_GPP);
            mRecorder.setAudioEncoder(MediaRecorder.AudioEncoder.AMR_NB);
            mRecorder.setOutputFile(getFilename());
            try {
                mRecorder.prepare();
            } catch (IOException e) {
                // TODO Auto-generated catch block
                e.printStackTrace();
            }
            mRecorder.start();  
        }
    }


جهت متوقف کردن ضبط صدا :


        public void () {

        if (mRecorder != null) {
            mRecorder.stop();
            timer.cancel();
            mRecorder.release();
            mRecorder = null;
    }
    }
جهت ذخیره فایل:

     @SuppressLint("SdCardPath")
    private String getFilename() {
         file = new File("/sdcard", "MyFile");

        if (!file.exists()) {
            file.mkdirs();
        }

        return (file.getAbsolutePath() + "/" + System.currentTimeMillis() + ".mp3");
    }
:اگر خواستید فایل ذخیره شده را حذف کنید می توانید مثل کد زیر عمل کنید
File file = new File(selectedFilePath);
boolean deleted = file.delete();

دقت کنید که برای حذف فایل حتما آدرسی که می دهید مطابقت کامل با آدرس خود فایل داشته باشید. می توانید آدرس فایل ذخیره شده را در یک متغییر نگه دارید.  

*** این کلاس Media Recorder می تواند جهت ذخیره فیلم هم استفاده شود.

این کد رو بنویسید ،صداتون رو ضبط کنید و لذت ببرید.


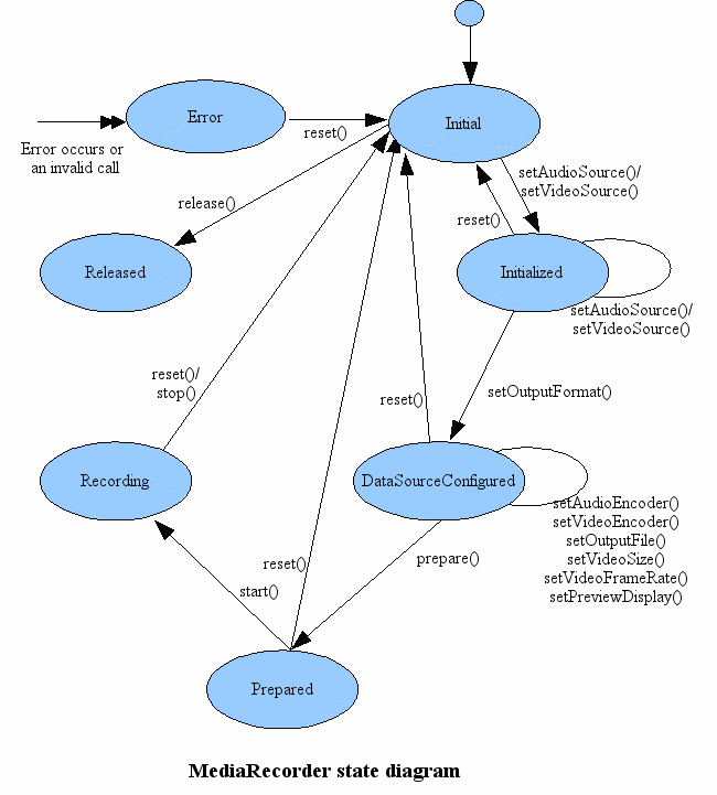
              Media Recording State




۱ نظر موافقین ۶ مخالفین ۰ ۰۸ بهمن ۹۲ ، ۲۳:۲۹
سارا زکی زاده
دوشنبه, ۳۰ دی ۱۳۹۲، ۱۱:۴۲ ب.ظ

چگونه در اندروید یک پیام متنی ارسال کنیم؟

سلام به همه دوستان.
در این پست می خوام نحوه ارسال یک پیام متنی را براتون شرح بدم:
کلاس SmsManager  یک کلاس Final و Public از کلاس های اندروید است که از API 4 به آن اضافه شده است.
با استفاده از آن می توان داده و متن ارسال کرد.
به کد زیر دقت کنید:


package com.test.android;
 
import android.app.Activity;
import android.os.Bundle;
import android.telephony.SmsManager;
import android.view.View;
import android.view.View.OnClickListener;
import android.widget.Button;
import android.widget.EditText;
import android.widget.Toast;
 
public class SendSMSActivity extends Activity {
 
	Button btnSend;
	EditText etPhoneNo;
	EditText etSMS;
 
	@Override
	public void onCreate(Bundle savedInstanceState) {
		super.onCreate(savedInstanceState);
		setContentView(R.layout.main);
 
		btnSend = (Button) findViewById(R.id.btnSend);
		etPhoneNo = (EditText) findViewById(R.id.etPhoneNo);
		etSMS = (EditText) findViewById(R.id.etSMS);
 
		btnSend.setOnClickListener(new OnClickListener() {
 
			@Override
			public void onClick(View v) {
 
			  String phoneNo = etPhoneNo.getText().toString();
			  String sms = etSMS.getText().toString();
 
			  try {
				SmsManager smsManager = SmsManager.getDefault();
				smsManager.sendTextMessage(phoneNo, null, sms, null, null);
				Toast.makeText(getApplicationContext(), "پیام ارسال شد",
							Toast.LENGTH_LONG).show();
			  } catch (Exception e) {
				Toast.makeText(getApplicationContext(),
					"پیام ارسال نشد،دویاره امتحان کنید.",
					Toast.LENGTH_LONG).show();
				e.printStackTrace();
			  }
 
			}
		});
	}
}

همون طور که ملاحظه می کنید با استفاده از کلاس SmsManager می توانیم یک پیام را ارسال کنید فقط فراموش نکنید که باید اجازه استفاده از این سیستم را در مانیفست برنامتون داشته باشید :


 <uses-permission android:name="android.permission.SEND_SMS" />

امیدوارم بتونه کمکتون کنه.
موفق باشید.




۰ نظر موافقین ۴ مخالفین ۰ ۳۰ دی ۹۲ ، ۲۳:۴۲
سارا زکی زاده
دوشنبه, ۱۳ آبان ۱۳۹۲، ۱۲:۰۵ ق.ظ

سایت آموزشی برنامه نویسی جاوا و اندروید


                              اندروید

سلام به خوانندگان عزیز،

با توجه به این که یکی دو هفته ای هست مطالعاتی در زمینه برنامه نویسی به زبان جاوا و نوشتن برنامه های موبایل (Android App) انجام می دم،به یک سایت ایرانی برخوردم که اطلاعات کامل و جامعی از ابتدا به خوانندگان می ده .

به لینک زیر سر بزنید و آموزش برنامه نویسی اندروید و جاوا رو از سایت زیر مطالعه کنید:

نردبان

امیدوارم مفید باشه .

به زودی مطالبی در زمینه برنامه نویسی اندروید منتشر می کنم همچنین سی شارپ رو هم  فراموش نمی کنم.

۲ نظر موافقین ۳ مخالفین ۰ ۱۳ آبان ۹۲ ، ۰۰:۰۵
سارا زکی زاده